JAバンク

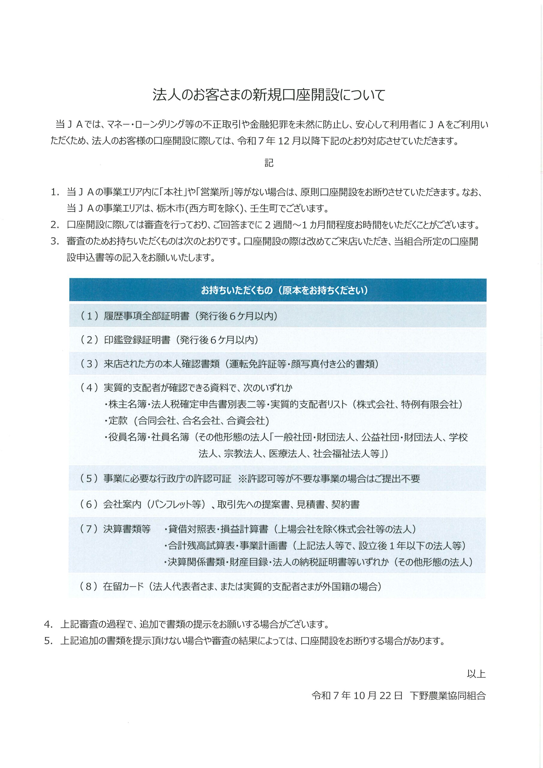
法人のお客さまの新規口座開設について new

投稿日 : 
2025.10.22
カテゴリー : 
JAバンク
この記事のURL : 
https://www.ja-shimotsuke.jp/news/?p=5706
ページの先頭に戻る